CSPM-4 高级项目管理专业人员
发布作者:微思网络 发布时间:2025-06-23 浏览量:0次
| CSPM | 核心优势 |
|---|---|
| 国家认可 | |
| 职业发展 | |
| 能力认证 | |
| 企业应用 | |
| 未来趋势 |
CSPM项目管理专业人员是依据国家标准GB/T 41831-2022《项目管理专业人员能力评价要求》的人员能力等级评价,由中国标准化协会(全国项目管理标准化技术委员会秘书处)发起,我国项目管理专业人员能力等级评价工作于2023年6月1日正式启动。标志着基于国家标准GB/T 41831-2022《项目管理专业人员能力评价要求》的我国项目管理专业人员的能力等级评价工作,进入到一个新的发展阶段,实现了对标国际水平打造符合中国国情的项目管理专业资格标准,加速了持续以标准化手段推动各行业、组织的项目管理体系深入建设。
CSPM项目管理专业人员能力等级评价,是依据《项目管理专业人员能力评价要求》(GB/T 41831-2022)国家标准,按照项目管理专业人员应具备的职业道德、专业理论知识、能力水平和实践工作经验等职业素养,对项目管理专业人员进行的综合评价。
评价结果是对项目管理从业者项目管理能力的体现和认可,可作为项目管理专业人员引进、培养、职称评定、任用和晋升等工作的重要依据。能力评价,包括从事项目和项目群组管理的人员以及从事项目管理办公室(PMO)工作的人员,从低到高分为五个等级,分别为:
CSPM 能力等级划分表
项目管理专业辅助人员(CSPM-1)
初级项目管理专业人员(CSPM-2)
中级项目管理专业人员(CSPM-3)
高级项目管理专业人员(CSPM-4)
专家级项目管理专业人员(CSPM-5)
理解项目管理国家标准(GB/T 41831 - 2022)的要求 理解组织级项目管理的顶层设计与价值 理解项目管理办公室(PMO)的定位与职能 运用、分析组织变革管理的方法、工具和核心管理要素 运用、分析、整合项目群管理的方法、工具和核心管理要素 运用、分析国际项目管理的方法、工具和核心管理要素 了解标准制定程序、标准编写依据与规则、团体标准政策与制定要求 了解标准体系构建原则与方法、项目管理标准体系建设情况
资深项目集(群)经理 资深项目总监 PMO 部门高级经理 咨询项目 QA 项目组合经理 项目管理专家 项目管理讲师 / 咨询顾问 各大专院校、企事业单位、研究院所等单位中,科研管理、创新管理、战略规划和落地、转型管理、产品管理、项目管理分管部门的负责人和骨干 相关级别标准化工作人员 其他涉及项目计划、组织和控制的人员,项目管理标准化研究人员
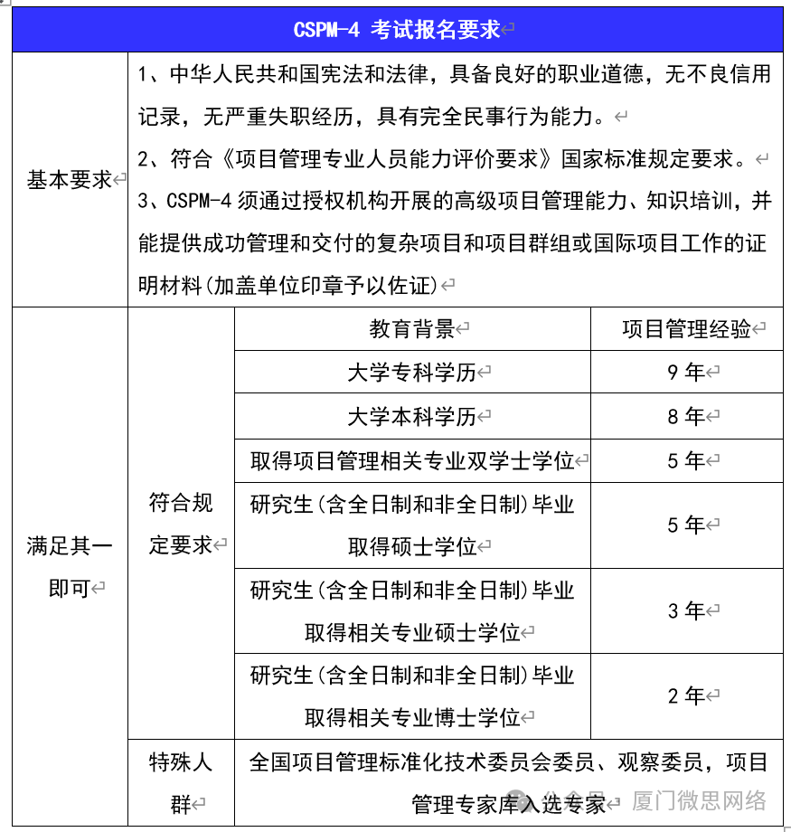
4.1 资质要求
4.2 评审材料
《项目管理专业人员等级评价申请表》 身份证正反面复印件 学历、学位证书复印件 国内、外组织授予的项目管理相关证书或项目管理相关专业技术职称(职务)证书复印件 个人简介及项目管理相关业绩成果复印件 其他证明材料
总计35课时
(1)精讲阶段:3天 * 7小时/天
(2)考前辅导:1-2天(重点知识讲解)
学习资料:
(1)CSPM-4 课程讲义
(2)国家项目管理标准参考文献(电子版)
(3)模拟题
6.1 课前预习
学习国家标准GB/T41831-2022《项目管理专业人员能力评价要求》文件 了解项目经理的角色和能力要求,管理工具和方法的应用
6.2 精讲阶段
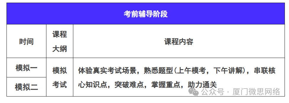
6.3 考前辅导阶段
报名咨询
2002年成立,专业认证培训20多年 面向全国招生→线上直播 | 线下面授


