关于2025年11月29日PMI认证考试准考信下载及考场规定等有关事项的通知
发布作者:微思网络 发布时间:2025-11-25 浏览量:0次
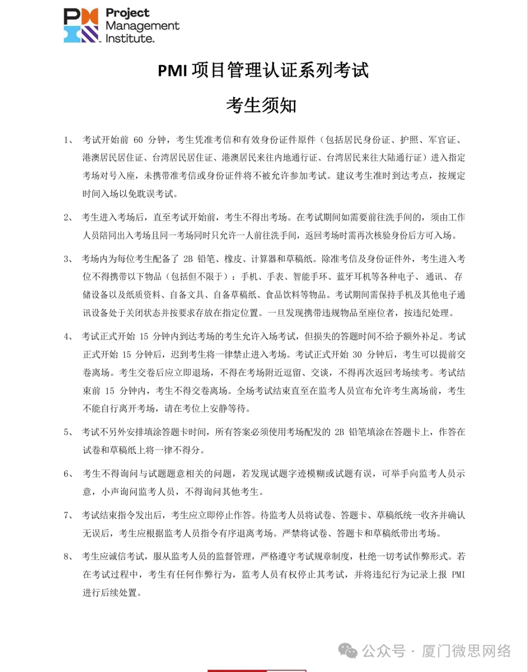
往期考试战报→ 各位考生: 现将2025年11月29日PMI认证考试准考信下载及考场规定等有关事项通知如下,请您认真阅读了解。 一、关于准考信下载 为确保您顺利进入考场参加11月29日考试,请于2025年11月25日-11月29日登录本网站个人中心查询考场地址并下载打印准考信。如通过以上方式无法下载准考信,请您及时拨打所在考点老师联系电话反馈,遇特殊问题可发送邮件至chinapm@citef.org.cn咨询。 二、关于具体考场和座位信息 考生准考信上有考场信息查询二维码。考生可在考场信息查询窗口开放期间(11月28日下午12:00-11月29日下午13:00),通过手机自助扫描二维码查询具体的考场和座位信息。考生最终所在的考场及其地址,以考试当天现场扫描准考信上的二维码查询结果或考点张贴的考生名单为准。 1. 考试日期:2025年11月29日 2. 考试时间: (1) 各考试科目对应的考试时间如下,请考生仔细了解。 (2) 考试当天建议考生尽早到达考点,参加考试的考生建议在开考前一个小时抵达考场,考试会在9:00准时开始。但请注意,为保证考生顺利完成检查并参加考试,部分人数较多的考点需要提早开始进行入场检查,请考生按照所在考点通知的入场时间,提前到达考点。 (3) 考试开始前20分钟,考场内统一宣读/播放考试注意事项及答题卡填写指导语,指导语将只宣读一次。监考老师不会为迟到考生另行宣读指导语。 (4) 正式考试开始15分钟后,考场停止签到,晚于规定时间到达的考生一律不得进入考场。 (5) 开考后迟到入场的考生,损失的答题时间不会给予额外补足。 友情提示:考生需在考试当天现场再次确认考场地址。 3. 考试证件要求 (1) 入场时,考生必须同时出示纸质准考信和个人真实、有效、带照片的身份证件原件,两者缺一不可。入场时出示的身份证件类型应与报名时使用的证件一致。 未携带纸质准考信或身份证件原件的考生,将不允许参加考试。 (2) 可接受的身份证件类别包括: l 居民身份证 l 护照 l 军官证 l 港澳居民居住证 l 台湾居民居住证 l 港澳居民来往内地通行证 l 台湾居民来往大陆通行证 (3) 考生请注意提前检查身份证件的有效期,及时更换到期的证件。考试当天持过期身份证件的考生,将不允许参加考试。 (4) 居民身份证更换中或居民身份证遗失的考生,可凭有效期内的临时身份证入场考试。但公安局开具的身份证更换凭条等不能作为身份证件参加考试。 四、重要注意事项 1. PMI明确规定:不允许考生使用自带文具,包括自带的笔、削笔刀、橡皮、笔袋、计算器和草稿纸等。 2. 本次考试考场内为每位考生配备2B铅笔、橡皮、计算器和草稿纸。如文具有缺损或考试过程中需更换铅芯等,请向监考老师举手示意。考试结束后,考场将统一回收配发给考生的文具。 3. 考生在进入考场前必须关闭手机电源,关闭手机闹铃,关闭一切可能在考试期间发出声音的其他设备。考生进入考场时,除身份证件及准考信外,严禁将其他考试无关物品带至座位,禁止携带物品包括但不仅限于:手机、手表、智能手环、蓝牙耳机等各种电子、通讯、存储设备以及纸质资料、自备文具、自备草稿纸、食品饮料等物品。所有考生个人物品应放入携带的包内,并统一存放在指定的物品存放处。 4. 一旦考中发现将任何禁止携带物品带至座位者、或临时离场期间被查出随身携带或使用通讯工具者,将按违规处理。监考老师有权停止其考试,并将违规行为记录上报PMI进行后续处置。 5. 考试过程中所有内容的填写及答题卡的填涂均要求使用考场提供的2B铅笔完成。 6. 所有答案必须填涂在答题卡上,书写在试卷或草稿纸上的答案将不予判分。考试不设额外填涂答题卡的时间,建议考生直接在答题卡上填涂。 7. 考前请仔细阅读《答题卡填写说明》,考试时务必按规范认真填涂。注意:如考生填涂不规范、或个人信息填涂错误,可能导致答题卡不能准确识别从而影响个人成绩。 附:《考生须知》、《答题卡填写说明》和《考场信息自助查询指南》,请考生在考前仔细阅读。 END 1微思网络,始于2002年 专业IT认证培训23年,面向全国招生!
三、关于考场规定及考试要求


